RyansTBLS wrote:you should of gotten a recall for your doorlocks from GM, if you've done that, check and make certain you didn't engage the child safety locks, not sure how they open once engaged....
RyansTBLS wrote:you should of gotten a recall for your doorlocks from GM, if you've done that, check and make certain you didn't engage the child safety locks, not sure how they open once engaged....
dvanbramer88 wrote:Va isn't a huge road trip....
Just saying.
RyansTBLS wrote:So when you push lock, they get the signal but won't unlock via fob, driver panel, or passenger panel? Do you have any way of unlocking them?
SaltWaterDrinker wrote:dvanbramer88 wrote:Va isn't a huge road trip....
Just saying.
In my world and with my truck, it is - especially because each trip come with a massive dosage of stress and anxiety because it'll either make or break my future down there.
Thanks though.
![]()


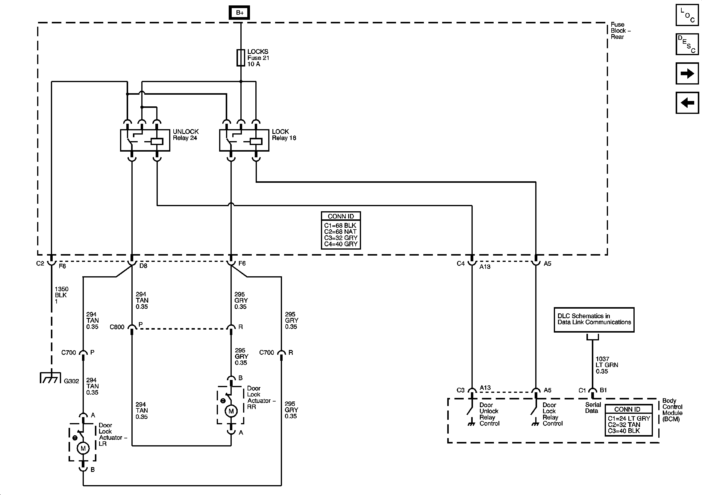
loose or corroded connection, get yourself some dielectric grease. Could still be one of the relays internal contacts. Look for white residue could be salt.SaltWaterDrinker wrote:Squared away Walt! I don't know what I did but toying in the fuse box did something.
TBYODA wrote:loose or corroded connection, get yourself some dielectric grease. Could still be one of the relays internal contacts. Look for white residue could be salt.